Page 210 - TAHUN 6 SJKC
P. 210
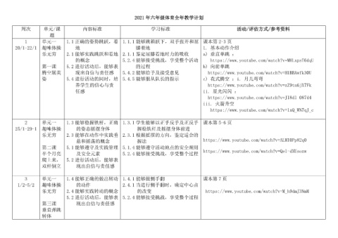
2021 年六年级体育全年教学计划
周次 单元/课 内容标准 学习标准 活动/评估方式/参考资料
题
1 单元一 1.1 正确的姿势跳跃,着 1.1.1 能够跳箱跃下,双手张开和屈 课本第 2-3 页
20/1-22/1 趣味体操 地 膝着地 1. 基本动作介绍
乐无穷 2.1 能够实践跳跃和着地 2.1.1 鉴定屈膝着地时力的吸收 a) 垂直单跳 :
的概念 5.2.4 能够接受挑战,享受整个活动 https://www.youtube.com/watch?v=MHLxpsT6dqU
第一课 5.2 进行活动后,能够表 的过程 b) 向前单跳
腾空展英 现出自信与责任感 5.4.2 能够给予及接受意见 https://www.youtube.com/watch?v=H1BBAwfk30U
姿 5.4 进行活动的同时,培 5.4.5 能够服从队长的指示 c) 花式腾空 :i. 月儿弯弯
养学生的信心与责 https://www.youtube.com/watch?v=zZ9tn6jX7Fk
任感 ii. 星光闪闪 :
https://www.youtube.com/watch?v=JI8dl_087d4
iii. 火箭升空
https://www.youtube.com/watch?v=lxQ_WN7qJ_c
2 单元一 1.3 能够稳握铁杆,正确 1.3.1 学生能够以正手反手及正反手 课本第 5-6 页
25/1-29-1 趣味体操 的姿态摇摆身体 握稳铁杆及摇摆身体前进
乐无穷 2.3 能够在动作中实践垂 2.3.1 根据摇摆的方向,鉴定适合的
悬和摇荡的概念 握法 https://www.youtube.com/watch?v=ALMI0Pp82q0
第二课 5.1 能够遵守及实践管理 5.1.4 能够遵守活动地点的安全规则
半个月亮 及安全元素 5.2.4 能够接受挑战,享受整个过程 https://www.youtube.com/watch?v=Qel-dXUsozw
爬上来, 5.2 进行活动后,能够表
双杆倒立 现出自信与责任感
3 单元一 1.4 能够正确的做出转动 1.4.1 能够做侧手翻 课本第 7 页
1/2-5/2 趣味体操 的动作 2.4.1 当进行侧手翻时,确定中心点
乐无穷 2.4 能够实践转动的概念 的改变 https://www.youtube.com/watch?v=M_h9dmJ3NmM
5.2 进行活动后,能够表 5.2.4 能够接受挑战,享受整个过程
第三课 现出自信与责任感
垂直弹跳
转体

