Page 154 - pprof2020
P. 154

Perancangan Profesional SMKSA 2020



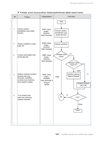
                       Prosedur proses kerja perolehan bekalan/perkhidmatan adalah seperti berikut:
























































































                                                                    129|      Pendidikan Berkualiti Insan Terdidik Negara Sejahtera
   149   150   151   152   153   154   155   156   157   158   159