Page 23 - Bab 3 Raja berparliomen dan demokrasi berparlimen
P. 23
© Hak cipta Zamri bin Talib 2020/ SMK. Kemumin Kota Bharu HP 0199497087
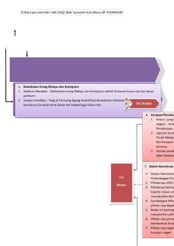
1. Kedudukan Orang Melayu dan Bumiputra
1. Sebelum Merdeka – Kedudukan orang Melayu dan bumiputra adalah di bawah kuasa raja dan ketua
peribumi
2. Selepas merdeka – Yang di-Pertuang Agong memelihara kedudukan istimewa orang Melayu dan
Ciri Moden
bumiputra Sarawak serta Sabah dan kepentingan kaum lain
1. Kerajaan Persekutuan
1. Pekara yang terdapat di da;lam perlembagaan
negara – mewujudkan satu sistem Kerajaan
Persekutuan .
2. Laporan Suruhanjaya Perlembagaan Persekutuan
Tanah Melayu menyarankan Kerajaan Persekutuan
dan Kerajaan Negeri diberi kuasa dalam bidang
tertentu
3. Setelah pembentukan Malaysia Sarawak dan Sabah
diberi beberapa autonomi
2. Sistem Demokrasi Berparlimen
1. Sistem Demokrasi di Malaysai diperuntukkan di dalam
Ciri Perlembagaan Persekutuan
2. Pilihanraya 1955 merupakan asas demokrasi di Malaysia
Moden
3. Pilihanraya bertujuan untuk memberikan kebebasan
kepada rakyat untuk memilih wakil pemimpin untuk
menubuhkan kerajaan.
4. Suruhanjaya Pilihan Raya dibentuk bagi memastikan
pilihan raya dapat dijalankan secara adil.
5. Badan ini bertanggungjawab sepenuhnya untuk
menjalankan pilihanraya
6. Pilihan raya persekutuan – memilih wakil untuk
membentuk Kerajaan Persekutuan
7. Pilihan raya negeri – memilih wakil untuk membentuk
kerajaan negeri

