Page 154 - RTCOG Annual Meeting 2021
P. 154

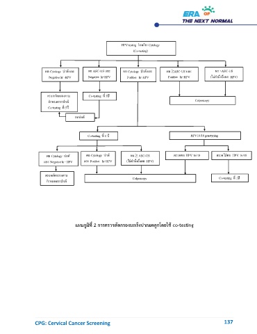
แผนภูมิที่ 2 การตรวจตดกรองมะเร็งปากมดลูกโดยใช้ co-testing
                                                         ั



















                  CPG: Cervical Cancer Screening                                                            137
   149   150   151   152   153   154   155   156   157   158   159