Page 217 - RTCOG Annual Meeting 2021
P. 217
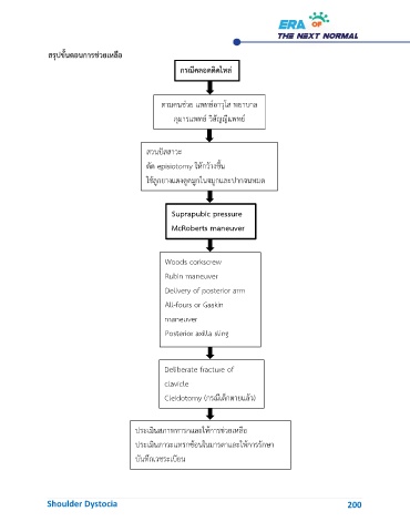
สรุปขั้นตอนการช่วยเหลือ
กรณีคลอดตดไหล่
ิ
ตามคนช่วย แพทย์อาวุโส พยาบาล
กุมารแพทย์ วิสัญญีแพทย์
สวนปัสสาวะ
ตัด episiotomy ให้กว้างขึ้น
ใช้ลูกยางแดงดูดมูกในจมูกและปากจนหมด
Suprapubic pressure
McRoberts maneuver
Woods corkscrew
Rubin maneuver
Delivery of posterior arm
All-fours or Gaskin
maneuver
Posterior axilla sling
traction
Zavanelli maneuver
Deliberate fracture of
clavicle
Cleidotomy (กรณีเด็กตายแล้ว)
ประเมินสภาพทารกและให้การช่วยเหลือ
ประเมินภาวะแทรกซ้อนในมารดาและให้การรักษา
บันทึกเวชระเบียน
Shoulder Dystocia 200

