Page 234 - หนังสือประชุมวิชาการ
P. 234
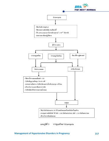
Eclampsia
- ให้ยากันชัก (MgSO 4)
- ให้ยาลดความดันโลหิต ตามข้อบ่งชี้
- ให้ corticosteroid (ในกรณีอายุครรภ์ < 34 สัปดาห์)
0/7
- ส่งตรวจทางห้องปฏิบัติการ
ผู้ป่วย stable
ปากมดลูกพร้อม
ปากมดลูกไม่พร้อม ข้อบ่งชี้ทางสูติศาสตร์
ชักนำการคลอด ผ่าท้องทำคลอด
- ให้สารน้ำทางหลอดเลือดดำ: LRS
- บันทึกสัญญาณชีพทุก 30-60 นาที
- คาสายสวนปัสสาวะ บันทึกปริมาณสารน้ำเข้า/ออกทุก 4 ชั่วโมง
- เฝ้าระวังภาวะแทรกซ้อนจากการชัก
- บันทึกเสียงหัวใจทารกอย่างสม่ำเสมอ
คลอด
- ให้ยากันชักต่อจนครบ 24 ชั่วโมงหลังคลอดหรือหลังชักครั้งสุดท้าย
- ควบคุมความดันโลหิต ให้ SBP < 160 มิลลิเมตรปรอท, DBP < 110 มิลลิเมตรปรอท
- เฝ้าระวังการชักหลังคลอด
แผนภูมิที่ 3 การดูแลรักษา Eclampsia
Management of Hypertensive Disorders in Pregnancy 217

