Page 14 - Microsoft Word - ง๛à¸-มูลชั๋ว๗à¸?งà¸-à¸?à¸-à¸?ทไฆร-ฆรม๕ซ๛าช๋า-ซัà¸?หฎ๛าๆล๛ว1 k
P. 14

10













































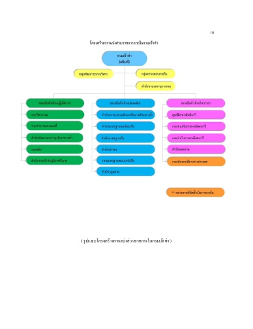
                                        ( รปแบบโครงสร้างการแบ่งส่วนราชการในกรมเจ้าท่า )
                                          ู
   9   10   11   12   13   14   15   16   17   18   19