Page 4 - BUKU SUMBER BC 5A 华文参考资料5A
P. 4
华文参考资料 五上 1 实力会说话
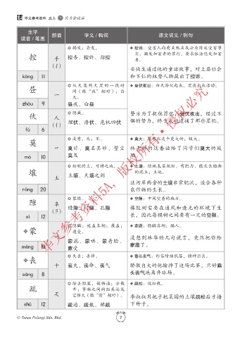
生字
读音 / 笔画 部首 字义 / 构词 课文词义 / 例句
✪ 揭发;告发。 ◆ 控诉:受害人向有关机关或公众陈述受害事
控 手 控告、控诉、指控 实,揭发加害者的罪行,要求依法惩处加害
者。
(扌)
安徒生通过他的童话故事,对上层社会
kòng 11 和不仁的权势人物提出了控诉。
✪ 从 天 亮 到 天 黑 的 一 段 时 ◆ 昼伏夜出:白天潜伏起来,黑夜出来活动。
华文参考资料5A, 版权所有·侵权必究
昼 间(跟“夜”相对);白
一 天。
zhòu 9 昼夜、白昼
伏 人 ✪ 隐藏。 警方为了捉住罪犯,昼伏夜出,经过不
埋伏、潜伏、危机四伏 懈的努力,终于成功逮捕了那些罪犯。
(亻)
fú 6
✪ 没有,无;不。 ◆ 莫大:没有比这个更大的;极大。
莫
艹 莫非、莫名其妙、望尘 林老师的这番话给了同学们莫大的鼓
mò 10 莫及 励。
✪ 松软的土,可耕之地。 ◆ 土壤:陆地表层疏松、有肥力、能生长植物
壤 的泥土;土地。
土 土壤、天壤之别
这河岸两旁的土壤非常肥沃,适合各种
râng 20 农作物的生长。
✪ 裂缝。 ◆ 空隙:中间空着的地方。
隙 阜
(阝) 缝隙、门隙、孔隙 橡胶树需要在通风和透光的环境下生
xì 12 长,因此每棵树之间要有一定的空隙。
✪ 隐瞒;遮盖真相;覆盖; ◆ 蒙蔽:隐瞒真相;骗人。
蒙 遭受。
艹 没想到林华的几句谎言,竟然把你给
蒙混、蒙哄、蒙着脸、
méng 13 蒙受 蒙蔽了。
✪ 失去;丢掉。 ◆ 垂头丧气:形容情绪低落,精神沮丧。
丧
十 丧失、丧命、丧气 骄傲自大的他输掉了这场比赛,只好垂
sàng 8 头丧气地离开球场。
✪ 除去阻塞,使畅通;分散 ◆ 疏松:使松散。
疏 开;事物之间的距离远或
疋 空隙大(跟“密”相对)。 李叔叔用耙子把菜园的土壤疏松后才播
shñ 12 疏通、疏散、稀疏 下种子。
© Tunas Pelangi Sdn. Bhd. 2
01 Bk Sumber BC 5A_p1-4.indd 2 6/18/21 3:49 PM

