Page 12 - Duke Austin Ebook July 2017
P. 12
DACO051 • June 2017
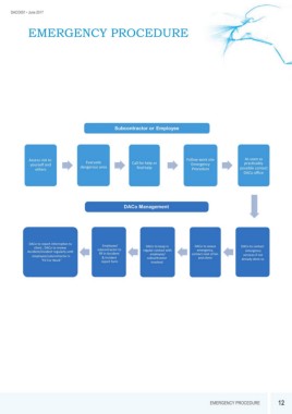
EMERGENCY PROCEDURE
Subcontractor or Employee
Assess risk to Evacuate Follow work site As soon as
yourself and Call for help or Emergency praccably
others dangerous area find help Procedure possible contact
DACo office
DACo Management
DACo to report informaon to Employee/
client , DACo to review DACo to keep in DACo to assess DACo to contact
Accident/incident regularly unl subcontractor to regular contact with emergency, emergency
fill in Accident
employee/
employee/subcontractor is & Incident subcontractor contact next of kin services if not
and client
“Fit For Work” report form involved already done so
EMERGENCY PROCEDURE 12

