Page 10 - Proposed ACFA Product range
P. 10

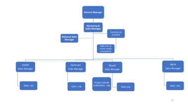
General Manager







                                                                                         Marketing &
                                                                                        Sales Manager
                                                                                                                  Commercial
                                                                                                                   assistant
                                                                National Sales
                                                                   Manager


                                                                                                       Web site  &
                                                                                                       social media
                                                                                                       coordinator







                       Jeddah                                            Dammam                                 Riyadh                                                         ABHA

                   Sales Manager                                       Sales Manager                        Sales Manager                                                 Sales Manager






                                                                                                 Project Sales&
                         Sales. rep                                       Sales. rep            institutions  .rep           Sales.rep                                         Sales .rep








                                                                                                                                                                                10
   5   6   7   8   9   10   11   12   13   14   15