Page 80 - TA Ahmad Maulana
P. 80

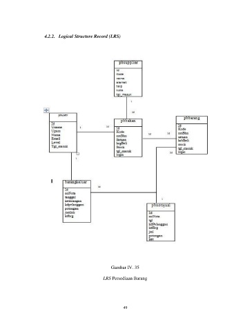
4.2.2.   Logical Structure Record (LRS)















































                                                          Gambar IV. 35


                                                      LRS Persediaan Barang







                                                                49
   75   76   77   78   79   80   81   82   83   84   85