Page 122 - demo
P. 122

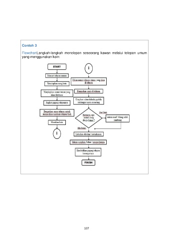
Contoh 3

                 FlowchartLangkah-langkah  menelepon  seseorang  kawan  melalui  telepon  umum
                 yang menggunakan koin:
































































                                                            107
   117   118   119   120   121   122   123   124   125   126   127