Page 26 - วารสารวิชาการปีที่1ฉบับที่1 64
P. 26
ี
ี
ปีท่ 1 ฉบับท่ 1 มกราคม – มิถุนายน 2564
บทความวิจัย
2. วัตถุประสงค์การวิจัย
2.1 เพื่อสร้าง Scomber Capsule อุปกรณ์ตากปลาอินทรีเค็ม ด้วยพลังงานความร้อนจากแสงอาทิตย์
2.2 เพ่อประเมินคุณภาพของ Scomber Capsule อุปกรณ์ตากปลาอินทรีเค็ม ด้วยพลังงานความร้อน
ื
จากแสงอาทิตย์
์
ิ
ิ
ุ
ิ
้
ั
้
ี
็
่
2.3 เพอหาประสทธภาพของ Scomber Capsule อปกรณตากปลาอนทรเคม ดวยพลงงานความรอนจากแสง
ื
อาทิตย์
2.4 เพ่อศึกษาความพึงพอใจของผู้ใช้งาน Scomber Capsule อุปกรณ์ตากปลาอินทรีเค็ม ด้วยพลังงาน
ื
ความร้อนจากแสงอาทิตย์
3. วิธีดำาเนินการวิจัย
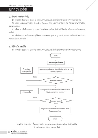
3.1 การสร้าง Scomber Capsule อุปกรณ์ตากปลาอินทรีเค็ม ด้วยพลังงานความร้อนจากแสงอาทิตย์
ภาพที่ 3 Flow Chart ขั้นตอนการสร้าง Scomber Capsule อุปกรณ์ตากปลาอินทรีเค็ม
ด้วยพลังงานความร้อนจากแสงอาทิตย์
22 KR S-JOURNAL
วารสารวิชาการ สถาบันการอาชีวศึกษาภาคใต้ 3

