Page 16 - Buku Panduan Pengurusan 2020 SK Bandar Pusat
P. 16
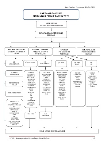
Buku Panduan Pengurusan Sekolah 2020
CARTA ORGANISASI
SK BANDAR PUSAT TAHUN 2020
GURU BESAR
PN.HJH.LATIPAH BINTI OMOR
JAWATANKUASA PERANCANG
SEKOLAH
GPK KOKURIKULUM GPK PENTADBIRAN GPK HEM GPK PEND.KHAS
EN .ABDUL WAHAB BIN PN.J JAMILAH BINTI PN. AZIZAH BT PN.RUSLIZA BINTI
ARIPIN MOHD NASIM ABDULLAH HASSAN
J/K J/KKURIKULUM J/K J/K HEM J/K BINA J/K
KOKURIKULUM PENTADBIRAN INSAN 4K
GURU IKON
SUKAN & PANITIA PERJAWATAN PENDAFTARAN DISIPLIN TANDAS
BOSS
PERMAINAN PENYELARAS KEWANGAN KESELAMATAN KAUNSELING BILIK GURU
KEHADIRAN
GURU KELAS
SIARAYA
PSS & BILIK – AUDIT PENGAWAS PPDa BILIK DARJAH
BILIK KHAS PRESTASI BANTUAN RIMUP SURAU
FROG.VLE PERKEMBANG- KANTIN SOLAT JEMAAH TAMAN DAN
PERSATUAN & PENILAIAN AN STAF SIMPANAN SOLAT HAJAT LAMAN
KELAB PENTAKSIRAN DATA DAN PERABOT KHATAM LABEL/PAPAN
PK/UPSR SPS SPBT QURAN TANDA
PEMANTAUAN FAIL/REKOD RAWATAN
LINUS PERSIJILAN RMT/PSS
KSSR ASET ALIH & KAWASAN/
UNIT BERUNIFORM KOKURIA HARTA MODAL BANGUNAN
ICT STOR PEKERJA
SIJIL SWASTA
MBM HUBUNGAN
MBI LUAR
SAMBUTAN & PENAZIRAN
PERAYAAN TAKWIM
LAWATAN SEKOLAH PEMULIHAN
TS25
HARI
KECEMERLANGAN
PENDIDIKAN
HARI Q
HARI APRISIASI GURU-GURU STAF
KOKO
KGKT SOKONGAN
HARI GURU
LESTARI ALAM
SEKITAR SEKOLAH
RAKAN ALAM
SEKITAR
MURID-MURID SK BANDAR PUSAT
SKBP....Menyempurnakan Kecemerlangan Masa Hadapan 16

