Page 30 - แผนปฏิบัติราชการประจำปีงบประมาณ 2562
P. 30
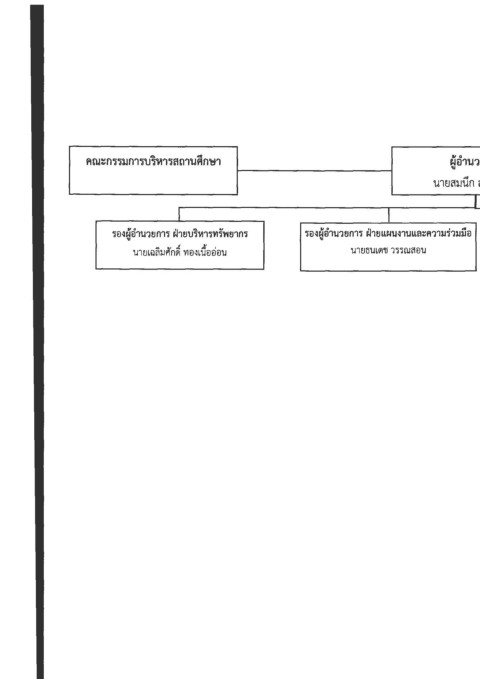
'iv~~el1'1J'JVn1'i ~1VLLI-I'IJ~1'1JLLl'IZf'I'J1lJi'JlJijv 'IJ1Vli'IJL\il'tl1'i'i(lJi1tl'IJ
... AW::f1':i':illn1':i1'VI1'.11~1'.1 ~il1'1J11'.1f11':i 'IJ1EJ~1Jtin ~'!l1~h'l.:~,; 1 1 'itl~~el1'1J'JVn1'i ~1V11f1n1'i 'iv~~eJ1'1J1Vn1'i ~1a~tU'IJ1n~m'iunL'ia'IJunfim~1 ~ ~::'i1 'IJ1Vtl1~n-J 'li~'IJ'I'Itl~ 'IJ1VillJfl1'Vl ~1'1J~~'IJ1'111li'n~ill'in1'iL1v'IJn1'iilv'IJ r--- . ~~ ~'IJ'VI'iLilllJ 'IJ1V'Vl't!V ~1'1Jl\ilt:Jl'IU.l'I:~\J'i::LiJ'IJt:Jl'l r--- m'tl1 1J1~a::~1v ~1'1Ji'l'lau~m'iu.a::.Xv~illj\il r
I
Aru::n':i':illn1':i\J~VI1':i~CI1'1JAn1~11 I 'Hl~~el1'1J'JVnT'i ~1VU'i'1111'i'VI~'I'W1n'i I J' .! V """' 'IJ11JLill'llJI'Inl1l 'l'ltl~L'Utltltl'IJ

