Page 273 - Robot Design Handbook ROBOCON Malaysia 2019
P. 273

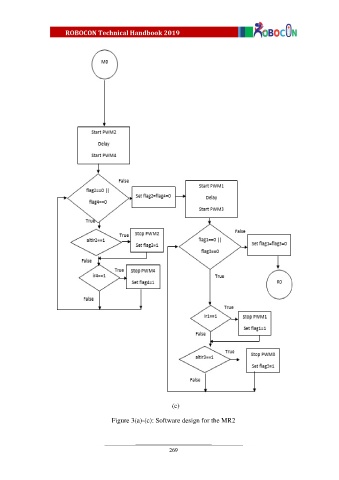
(c)

                                        Figure 3(a)-(c): Software design for the MR2





                                                            269
   268   269   270   271   272   273   274   275   276   277   278