Page 766 - e Prosiding Serai 2021
P. 766
Seminar Penyelidikan dan Pertandingan Inovasi Peringkat Antarabangsa (Serai) 2021
21-22 September 2021
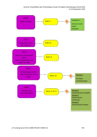
Fasa 4
Lampiran 1
Kajian lapangan Rubric 7
Senarai semak
kajian
lapangan
Fasa 5
Pengumpulan data Rubric 8
dan maklumat
kajian
Fasa 6
Menyusun,memurnikan
bahan Rubric 9
kajian,menyediakan folio
kajian dan slide
pembentangan
Fasa 7
Pembentangan bahan
kajian & pameran hasil Borang 1
kajian Rubric 10
Penilaian
pembentangan
Fasa 8
Penilaian dan Rubric 11 & 12 Borang 2
penambahbaikan Maklumbalas penyelidik
Borang 3
Maklumbalas
fasiliatator
Borang 4
Maklumbalas ibubapa
e-Prosiding Serai 2021/e-ISBN 978-967-19359-3-4 745

