Page 177 - BUKU TEKS SK T5
P. 177
Rajah 3.1.44 Atur cara JavaScript dan output (pengumpukan nilai-nilai dalam struktur queue – subatur cara
unshift()dan pop())
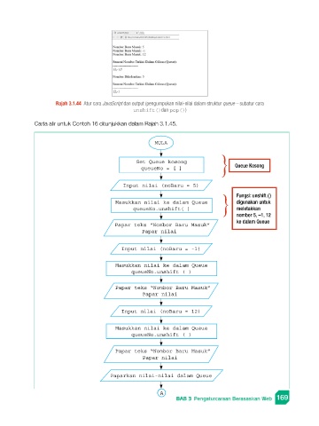
Carta alir untuk Contoh 16 ditunjukkan dalam Rajah 3.1.45.
MULA
Set Queue kosong
queueNo = [ ] Queue Kosong
Input nilai (noBaru = 5)
Fungsi: unshift ( )
Masukkan nilai ke dalam Queue digunakan untuk
queueNo.unshift( ) meletakkan
nombor 5, –1, 12
ke dalam Queue
Papar teks “Nombor Baru Masuk”
Papar nilai
Input nilai (noBaru = -1)
Masukkan nilai ke dalam Queue
queueNo.unshift ( )
Papar teks “Nombor Baru Masuk”
Papar nilai
Input nilai (noBaru = 12)
Masukkan nilai ke dalam Queue
queueNo.unshift ( )
Papar teks “Nombor Baru Masuk”
Papar nilai
Paparkan nilai-nilai dalam Queue
A
PB BAB 3 Pengaturcaraan Berasaskan Web 169

