Page 18 - Draft BUPERI
P. 18
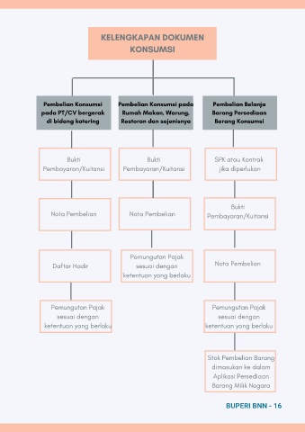
KELENGKAPAN DOKUMEN
KONSUMSI
Pembelian Konsumsi Pembelian Konsumsi pada Pembelian Belanja
pada PT/CV bergerak Rumah Makan, Warung, Barang Persediaan
di bidang katering Restoran dan sejenisnya Barang Konsumsi
Bukti Bukti SPK atau Kontrak
Pembayaran/Kuitansi Pembayaran/Kuitansi jika diperlukan
Bukti
Nota Pembelian Nota Pembelian
Pembayaran/Kuitansi
Pemungutan Pajak
Nota Pembelian
Daftar Hadir sesuai dengan
ketentuan yang berlaku
Pemungutan Pajak Pemungutan Pajak
sesuai dengan sesuai dengan
ketentuan yang berlaku ketentuan yang berlaku
Stok Pembelian Barang
dimasukan ke dalam
Aplikasi Persediaan
Barang Milik Negara
BUPERI BNN - 16

