Page 79 - BUKU_PENGURUSAN_DAN_TAKWIM_SEKOLAH_SKBB2_2021
P. 79
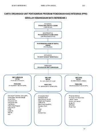
SK BATU BERENDAM 2 SKBB2 ULTRA UNGGUL 2021
CARTA ORGANISASI UNIT PENTADBIRAN PROGRAM PENDIDIKAN KHAS INTEGRASI (PPKI)
SEKOLAH KEBANGSAAN BATU BERENDAM 2
PENGERUSI
PN MASTURA LIM BINTI A.GHANI
(GURU BESAR)
NAIB PENGERUSI
PN HJH ROZITA BT HJ ABD GHANI
(GPK PENDIDIKAN KHAS)
PN NORBAIDURA HAINIE BT BADRUL
HISHAM
(PENYELARAS)
SETIAUSAHA
PN NOOR FAIZAH BT MOHD RAZALI
BENDAHARI
PN NURAZLINA BINTI ZURKORNAIN
UNIT KURIKULUM UNIT HEM UNIT KOKU
KETUA: KETUA: KETUA:
PN ROHANA BT ZAKARIAH PN. NOR HARNIZA BT HANAFI EN MUHD NIDZAM B. GHAZALI
PENOLONG: PENOLONG: PENOLONG:
CIK RAZIHAH BT ABD RAHIM(PPM) PN SERI MAZWIN BT MASHUT(PPM)
PN. SERI MAZWIN BT MASHUT(PPM)
-Rancangan Pendidikan Individu(RPI) -Penempatan Murid -Pengakap Istimewa
-Perancangan Tahunan/Strategik -Pertukaran Murid -Persatuan Pendidikan Khas
-Jadual Waktu -Murid Berhenti sekolah -1 Murid 1 Sukan
-Pengurusan Fail -Disiplin dan Pengawas -Program dan lawatan
-Pengurusan Stok -SMM,APDM -Buletin PK
-Peperiksaan -Elaun Murid Khas(EMK) -MTQ/KBS
-Panitia Mata Pelajaran -Kebajikan Murid
-Kelas Inklusif -3K -Projek Khas
-PASR -SPBT
-KSSR PK -RMT
-PBS PK -Bantuan Susu
-Aset
77

