Page 49 - Signavio-Kochbuch-DE
P. 49
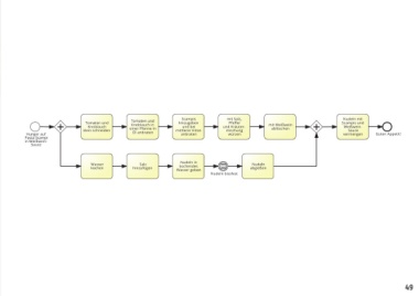
P a s t a m i t S c a m p i s i n W e i ß w e i n - S a u c e
Pasta Scampi klein schneiden einer Pfanne in mittlerer Hitze und Kräuter- mit Weißwein Scampis und
mit Salz,
Scampis
Nudeln mit
Tomaten und
hinzugeben
Tomaten und
Pfeffer
Knoblauch in
Knoblauch
Weißwein-
und bei
ablöschen
Sauce
mischung
Hunger auf
Pasta Scampi Öl anbraten anbraten würzen vermengen Guten Appetit!
in Weißwein-
in Weißwein sauce
30 min Sauce
Wasser Salz Nudeln in Nudeln
kochen hinzufügen kochendes abgießen
Wasser geben
Nudeln bissfest
Amin Mohamed 250 g Spaghetti
Senior Sales Manager (oder andere Nudeln)
2 Personen Februar 2012 Tomaten (nach Belieben)
1 Knoblauchzehe
Olivenöl
Amin akquiriert und betreut Kunden aus
der Energiewirtschaft und dem öffentlichen Scampis (nach Belieben)
Sektor (z. B. akademische Einrichtungen). Er betreibt Nature ca. 0,1 l Weißwein
Athletics und spielt gerne (Tisch-)Tennis, Fußball und Handball. italienische Kräutermischung
Salz & Pfeffer
leicht
48 49

