Basic HTML Version
Table of Contents
View Full Version
Page 7 - Memoria 2017
P. 7
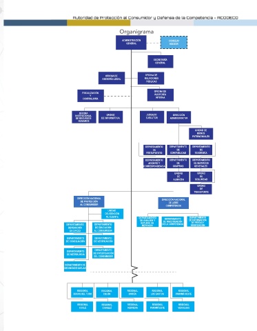
Organigrama
2
3
4
5
6
7
8
9
10
11
12