Page 164 - BUKU PENGURUSAN SKK 2021 NEW
P. 164
Sekolah Kebangsaan Kopok 2021
Transformasi 25 – ts25
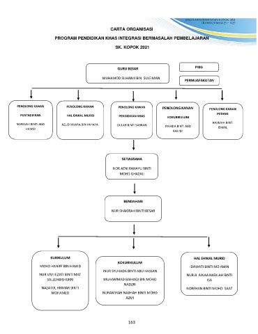
CARTA ORGANISASI
PROGRAM PENDIDIKAN KHAS INTEGRASI BERMASALAH PEMBELAJARAN
SK. KOPOK 2021
GURU BESAR PIBG
MATURIDI
MUHAMOD SUHAIMI BIN SULEIMAN PERMUAFAKATAN
BIN MOHAMED
SULEIMAN
MATURIDI
BIN MOHAMED
PENOLONG KANAN PENOLONG KANAN
PENOLONG KANAN PENOLONG KANAN PENOLONG KANAN
PETANG
PENTADBIRAN HAL EHWAL MURID PENDIDIKAN KHAS
KOKURIKULUM T
T HASMAH BINTI
NORESAH BINTI ABD AZLISHAKARA BIN YAHAYA ZAILAH BINTI SABRAN RAHIDA BINTI ABD
HAMID ISMAIL
RAHIM
T
T T
T
TN HJ SAADON BIN HJ JUFRIN TN HJ SAADON BIN
SETIAUSAHA
HJ JUFRIN
NOR AZNI RAHAYU BINTI TN HJ SAADON BIN
MOHD GHAZALI
HJ JUFRIN
BENDAHARI
NUR SHAKIRAH BINTI BESAR
KURIKULUM HAL EHWAL MURID
KOKURIKULUM
MOHD HANIFF BIN HAMID IDAWATI BINTI MD AMIN
INUR SYUHADA BINTI ABU HASSAN
NUR VIVI IEZATI BINTI MAT NURUL AINAA NABILAH BINTI
SALLEH@SHUKRI MUHAMMAD BAIHAQI BIN MOHD ISA
NADZRI
NAZATUL HIKMAR BINTI NOREHAN BINTI MOHD SAAT
MOHAMED NURAMIRAH NAJIHAH BINTI MOHD
AZMI
163
N

