Page 12 - แผนปฏิบัติการโรงเรียนวัดสัมมาราม-ปีการศึกษา-2564 (1)
P. 12
แผนปฏิบัติการประจ าปีการศึกษา 2564
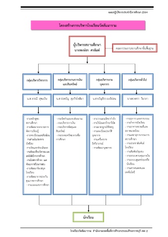
โครงสร้างการบริหารโรงเรียนวัดสัมมาราม
ผู้บริหารสถานศึกษา คณะกรรมการสถานศึกษาขั้นพื้นฐาน
นายพงษ์ธร ศรลัมพ์
กลุ่มบริหารงานการเงิน กลุ่มบริหารงาน กลุ่มบริหารทั่วไป
กลุ่มบริหารวิชาการ และสินทรัพย์ บุคลากร
น.ส.วรรณี สุขแป้น น.ส.ปอขวัญ สุภกิจโชติมา น.ส.ขวัญจิรา มะลิอ่อน นางดวงตรา วิมาลา
-งานหลักสูตร - งานจัดท าแผนงบประมาณ - งานวางแผนอัตราก าลัง - งานธุรการ และสารบรรณ
สถานศึกษา - งานบริหารการเงิน - งานวินัยและรักษาวินัย - งานกิจการนักเรียน
ั
-งานพฒนากระบวนการ - งานบริหารพัสดุและ - งานมาตรฐานวิชีพครู - งานอาคารสถานที่และ
จัดการเรียนรู้ สินทรัพย์ - งานทะเบียนประวัต ิ สภาพแวดล้อม
- งานเลขานุการกรรมการ
-งานทะเบียนและเทียบโอน - งานระดมทรัพยากรเพื่อ บุคลากร สถานศึกษา
- งานส ามะโนประชากร การศึกษา - งานเครื่องราช - งานประชาสัมพันธ์
นักเรียน อิสริยาภรณ์ โรงเรียน
ั
-งานวดและประเมินผล
- งานพัฒนาบุคลากร
- งานพัฒนาสื่อนวัตกรรม และ - งานสัมพันธ์ชุมชน
เทตโนโลยีทางการศึกษา - งานระบบควบคุมภายใน
- งานนิเทศการศึกษา และ - งานระบบดูแลช่วยเหลือ
พัฒนาการเรียนการสอน นักเรียน
- งานสารสนเทศและ
-งานพฒนาห้องสมุด
ั
โรงเรียน เทคโนโลยี
-งานพฒนาการประกัน
ั
คุณภาพการศึกษา
- งานแนะแนวการศึกษา
นักเรียน
โรงเรียนวัดสัมมาราม ส านักงานเขตพื้นที่การศึกษาประถมศึกษาราชบุรี เขต 2

