Page 53 - SKJT INDICATOR 2022
P. 53
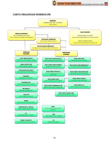
CARTA ORGANISASI KURIKULUM
PENGERUSI
RASHDAN BIN ABD. RAHMAN
GURU BESAR
TIMBALAN PENGERUSI NAIB PENGERUSI
HOLIJAH BINTI MUSTAFA MAZLAN BIN MUKHTAR
GURU PENOLONG KANAN PENTADBIRAN GURU PENOLONG KANAN HAL EHWAL MURID
SETIAUSAHA KURIKULUM
NUR AFIQAH BINTI GHAZALI MOKHTAR BIN HUSIN
GURU PENOLONG KANAN KOKURIKULUM
PEN SETIAUSAHA KURIKULUM
NURAMALINA SYAZWANI BINTI MAH DAHWI
SOKONGAN PENGURUSAN
AKADEMIK AKADEMIK
PUSAT SUMBER SEKOLAH KETUA PANITIA BAHASA MELAYU KETUA PANITIA RBT
ROHAIZI BT MUHAMMAD ARIFIN NIK NORAZMAN BIN ABDULLAH NOR HAIDAYATI BT HASSAN
JADUAL WAKTU & MMI KETUA PANITIA BAHASA INGGERIS KETUA PANITIA PEND KESENIAN (PSV)
ASMA NIRA BT MAMAT MUNIRA ANIS BT ZULKIFLI SAFIAH BT AWANG @ ABD RAHIM
PENTAKSIRAN BILIK DARJAH
WAN NAZNEEM BT MOHD YUSOFF KETUA PANITIA MATEMATIK KETUA PANITIA PENDIDIKAN MUZIK
AL AFIFAH WAZNI BT DOLLAH @ CHE MOHD NOR BIN CHE AWANG
PEMULIHAN ABDUL AZIZ
ROHAZANI BT ZAKARIA KETUA PANITIA SEJARAH
KETUA PANITIA SAINS
NURUL MARDHIAH BT MOHAMAD AHMAD ARHAM BIN OMAR
PELAPORAN j-QAF
KHUSHAZMI BIN KAMARULZAMAN KETUA PANITIA PJK
KETUA PANITIA PENDIDIKAN ISLAM
MOHD SABRI BIN CHE BEDOLAH AHMAD SHAHEER BIN MUHAMMAD
PRA SEKOLAH
KALSOM BT ABDULLAH
KETUA PANITIA BAHASA ARAB
GURU DATA KAMARULZAMAN BIN MAT JUSOH
MOHD NIZAM BIN YAACOB
SKPMG2
AHMAD SHAHEER BIN MUHAMMAD
PEMBESTARIAN ICT SEKOLAH SEGAK
MOHD NIZAM BIN YAACOB MOHD KAMARUDDIN BIN MOHD
MAKHTAR
HIP
STEM
NUR AFIQAH BINTI GHAZALI NOR HAIDAYATI BT HASSAN
PLC
TRANSISI TAHUN SATU
SITI AZUBAIRAH BINTI MOHD LAZIM MURNI BT MD NOR
49

