Page 220 - Proceeding_รวมปก_Neat
P. 220
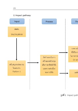
206
2. Impact pathway
Input Process Output Outcomes
พื้นที่ได้รับประโยชน์: ทั้งประเทศ
สกสว. นักวิจัย(ปริญญาเอก)
596,706,289.00 • ได้รับกำรจ้ำงงำนจำกอุตสำหกรรมต่ำง ๆ
นักศึกษาบัณฑิตศึกษา (ปริญญาโท)
• ได้รับกำรจ้ำงงำนจำกอุตสำหกรรมต่ำง ๆ
สถาบันการศึกษา/ศูนย์วิจัย
บทควำมวิชำกำร • นวัตกรรม/ระบบต้นแบบส ำหรับพัฒนำทักษะแรงงำน
ที่ได้รับกำรตีพิมพ์ ที่สำมำรถตอบสนองควำมต้องกำรของอุตสำหกรรม
ต่ำง ๆ
จัดท ำระบบในกำร ในวำรสำรระดับชำติ • ศักยภำพของนักวิจัยและนักศึกษำเพิ่มขึ้น
Q1 และ Q2
สร้ำงและสนับสนุน
สนับสนุนงบประมำณ เส้นทำงอำชีพนักวิจัย • กำรเข้ำมำมีส่วนร่วมนักวิจับชั้นน ำทั่วโลก
ในแผนงำน และควำมต่อเนื่อง ภาคอุตสาหกรรม
Platform 1 ของกำรวิจัย องค์ควำมรู้ (1) Quantum Computing (2) Space Technology
(3) High Energy Physics (4) Advanced Materials
(5) Food for the Future และ (6) Advanced Medical
Research
รูปที่ 1 Impact pathway ของแผนงำนวิจัย

