Page 58 - รายงานประจำปี _merged
P. 58
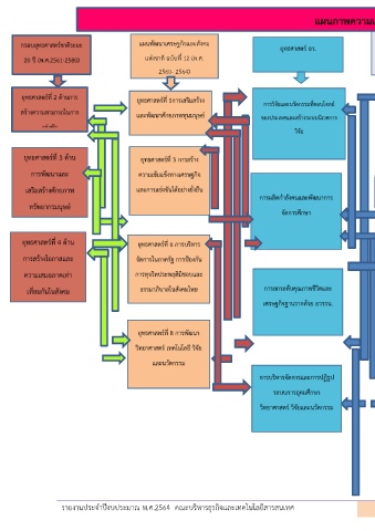
แผนภาพความเชื่อมโยงยุทธศาสตร์
ิ
แผนยุทธศาสตร์มหาวทยาลัยเทคโนโลยีราชมงคล 61
กรอบยุทธศาสตร์ชาติระยะ แผนพัฒนาเศรษฐกิจและสังคม ยุทธศาสตร์ อว. แผนยุทธศาสตร์คณะบริหารธุรกิจและเทคโนโลยีสารสนเทศ พ.ศ.
ตะวันออกพ.ศ.2561-2565 ฉบับทบทวนและ
20 ปี (พ.ศ.2561-2580) แห่งชาติ ฉบับที่ 12 (พ.ศ. 2563-2565ทบทวนและปรับปรุง ประจ าปีงบประมาณ 2564
2560- 2564) ปรับปรุง พ.ศ.2564 - 2565
ยุทธศาสตร์ที่ 2 ด้านการ ยุทธศาสตร์ที่ 1การเสริมสร้าง การวิจัยและนวัตกรรมที่ตอบโจทย ์ ยุทธศาสตร์ที่ 1 พัฒนาระบบการ ยุทธศาสตร์ที่ 1. ผลิตบัณฑิตและพัฒนาก าลังคนเพื่อรองรับ
สร้างความสามารถในการ
และพัฒนาศักยภาพทุนมนุษย์ ของประเทศและสร้างระบบนิเวศการ บริหารจัดการเพื่อมุ่งสู่การเป็น อุตสาหกรรมเป้าหมายและอุตสาหกรรมเกี่ยวเนื่องที่รองรับ
แข่งขัน องค์กรที่มีสมรรถนะสูงโดยใช้วิธี IT
วิจัย ยุทธศาสตร์ชาติ
แบบรวมศูนย์
ยุทธศาสตร์ที่ 3 ด้าน ยุทธศาสตร์ที่ 3 การสร้าง
การพัฒนาและ ความเข้มแข็งทางเศรษฐกิจ
เสริมสร้างศักยภาพ และการแข่งขันได้อย่างยั่งยืน ยุทธศาสตร์ที่ 2 การสร้างบัณฑิต ยุทธศาสตร์ที่ 2 พัฒนางานวิจัยเพื่อสนับสนุน EEC และ Thailand
การผลิตก าลังคนและพัฒนาการ นักปฏิบัติ Hand on,Mind on
ทรัพยากรมนุษย์ 4.0
จัดการศึกษา และ Heart on
ยุทธศาสตร์ที่ 4 ด้าน ยุทธศาสตร์ที่ 6 การบริหาร
การสร้างโอกาสและ จัดการในภาครัฐ การป้องกัน
ความเสมอภาคเท่า การทุจริตประพฤติมิชอบและ ยุทธศาสตร์ที่ 3 พัฒนาวิจัย
สิ่งประดิษฐ์และสร้างนวัตกรรม
เที่ยมกันในสังคม ธรรมาภิบาลในสังคมไทย การยกระดับคุณภาพชีวิตและ ยุทธศาสตร์ที่ 3 เป็นหน่วยงานที่ให้บริการวิชาการแก่ชุมชน
เศรษฐกิจฐานรากด้วย อวรรน. เพื่อสนับสนุนการเรียนการสอน
และพัฒนาประเทศ สอดคล้อง
ยุทธศาสตร์ที่ 8 การพัฒนา กับ Thailand 4.0
วิทยาศาสตร์ เทคโนโลยี วิจัย
ยุทธศาสตร์ที่ 4 ส่งเสริมสนับสนุนศิลปวัฒนธรรมและภูมิปัญญา
และนวัตกรรม
ยุทธศาสตร์ที่ 4 การพัฒนา
การบริหารจัดการและการปฏิรูป ท้องถิ่น
้
คุณภาพการใหบริการวิชาการแก่
ระบบการอุดมศึกษา
ชุมชนและสังคมอย่างยั่งยืน
วิทยาศาสตร์ วิจัยและนวัตกรรม
ยุทธศาสตร์ที่ 5
สร้างการบริหารและการจัดการองค์กรที่ดี มีประสิทธิภาพ และมีธรร
มาภิบาล
ยุทธศาสตร์ที่ 5 สืบสานท านุบ ารุง
ศาสนา ศิลปวัฒนธรรมภูมิปัญญา
ท้องถิ่น และความเป็นไทย
รายงานประจาปีงบประมาณ พ.ศ.2564 คณะบริหารธุรกิจและเทคโนโลยีสารสนเทศ 61

