Page 68 - รายงานประจำปี _merged
P. 68
66
3
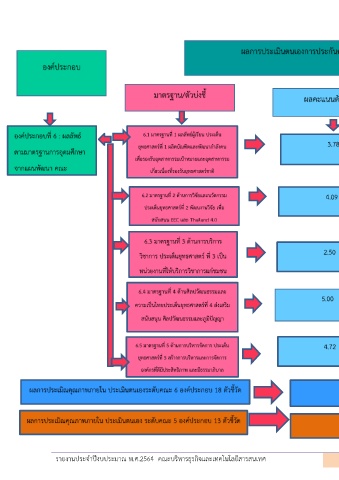
ผลการประเมินตนเองการประกันคุณภาพระดับคณะประจ าปี 2563
องค์ประกอบ
มาตรฐาน/ตัวบ่งชี้ ผลคะแนนตัวบ่งชี้ เฉลี่ยคะแนน/องค์ประกอบ ผลการประเมิณ
ั
องค์ประกอบที่ 6 : ผลลัพธ์ 6.1 มาตรฐานที่ 1 ผลลพธ์ผู้เรียน ประเด็น
ิ
ุ
ตามมาตรฐานการอดมศึกษา ยุทธศาสตร์ที่ 1 ผลิตบัณฑตและพัฒนาก าลังคน 3.78
้
เพื่อรองรับอุตสาหกรรมเปาหมายและอุตสาหกรรม
จากแผนพัฒนา คณะ เกี่ยวเนื่องที่รองรับยุทธศาสตร์ชาติ
6.2 มาตรฐานที่ 2 ด้านการวิจัยและนวัตกรรม 4.09
ประเด็นยุทธศาสตร์ที่ 2 พัฒนงานวิจัย เพื่อ
สนับสนุน EEC และ Thailand 4.0 การด าเนินงานระดับดี
6.3 มาตรฐานที่ 3 ด้านการบริการ 4.02
2.50
วิชาการ ประเด็นยุทธศาสตร์ ที่ 3 เป็น
หน่วยงานที่ให้บริการวิชาการแก่ชุมชน
6.4 มาตรฐานที่ 4 ด้านศิลปวัฒนธรรมและ
5.00
ความเป็นไทยประเด็นยุทธศาสตร์ที่ 4 ส่งเสริม
สนับสนุน ศิลปวัฒนธรรมและภูมิปัญญา
ท้องถิ่น
6.5 มาตรฐานที่ 5 ด้านการบริหารจัดการ ประเด็น 4.72
้
ยุทธศาสตร์ที่ 5 สรางการบริหารและการจัดการ
องค์กรที่ดีมีประสิทธิภาพ และมีธรรมาภิบาล
ผลการประเมิณคุณภาพภายใน ประเมินตนเองระดับคณะ 6 องค์ประกอบ 18 ตัวชี้วัด 4.10 การด าเนินงานระดบดี
ั
ผลการประเมิณคุณภาพภายใน ประเมินตนเอง ระดับคณะ 5 องค์ประกอบ 13 ตัวชี้วัด 4.14 การด าเนินงานระดบดี
ั
รายงานประจาปีงบประมาณ พ.ศ.2564 คณะบริหารธุรกิจและเทคโนโลยีสารสนเทศ 66

