Page 196 - 印前输出培训参考-全彩教程
P. 196
ႆభഡ࠹ğXXX BGY DPN
六、CTP版材
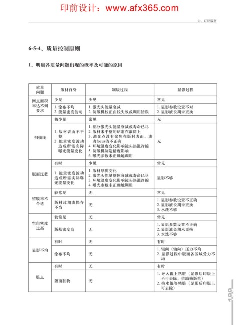
6-5-4、质量控制原则
1、明确各质量问题出现的概率及可能的原因
质量 版材自身 制版过程 显影过程
问题
网点面积 少见 少见 常见
率达不到 1. 涂布不均 1. 激光头能量衰减 1. 显影参数设置不对
要求 2. 能量密度波动 2. 制版机校正曲线失效或调用错误 2. 显影液长期未更换
极少见 常见 无
1. 部分激光头能量衰减或寿命已尽
1. 版材表面不平 2. 版材未平整的贴附在滚筒上
扫描线 整 3. 激光点没有聚焦在版材表面,或
2. 能量密度波动 者focus值不正确 无
造成所需实际 4. 环境温度变化影响镜头热涨冷缩
曝光能量变化 5. 制版机制造精度影响
6. 曝光参数未正确地调用
有时 少见 常见
1. 版材厚度变化
版面泛蓝 1. 能量密度波动 2. 激光头能量整体衰减或寿命已尽
造成所需实际曝 3. 环境温度变化影响镜头热涨冷缩 显影不够
光能量变化
4. 曝光参数未正确地调用
较常见 无 常见
留膜率不 1. 显影参数设置不正确
合适 版材过期或保存 无 2. 显影液长期未更换
不当
3. 水洗不够
较常见 无 常见
空白密度 1. 显影参数设置不正确
过高 版基密度高 无 2. 显影液长期未更换
3. 水洗不够
有时 无 有时
显影不均 1. 辊间(轴向)压力不均
涂布不均 无 2. 显影过程中版面各区域受力不
均
有时 无 有时
1. 导入辊上粘脏(显影后印版上
脏点 不可去除,借助修版笔)
版面脏物 无
2. 挤水辊等粘脏(显影后印版上
可去除)
199 199

