Page 228 - 40天成为资深设计师-936页
P. 228
原稿的品质
ιٳཚഠ XXX BGY DPN 页码,2/7
透射密度适用于摄影正片、摄影负片、印前胶片等透明介质。
反射密度适用于照片、画稿、印刷品上的图片等不透明介质。
对lg的意思还要解释一下。假如有一个式子是“n=lgX”,它的意思就是说“X=10的n次方”。那
么请问,“2=lgX”中的“X”应该是多少?答:X=10的2次方=100。再请问,“0=lgX”中的
“X”应该是多少?答:X=10的0次方=1。
现在来理解密度的概念。看着上面的密度表达式,思考这几个问题:
1、假如反转片上某个区域的密度为0,那么它允许多大比例的光线透过?假如照片上某个区域的密
度为0,它又反射了多大比例的光线?
答:密度为0,对反转片来说,就是“入射光通量/透射光通量=10的0次方=1”,也就是“入射光
通量=透射光通量”,光线全部透过胶片,这是完全透明的;对照片来说,是“入射光通量=反射光通
量”,光线被完全反射,是纯白色。但实际上没有纯白的相纸,也没有完全透明的胶片,密度不可能达
到0。
2、假如密度为2,反转片允许多大比例的光线透过?照片又反射了多大比例的光线?
答:密度为2,对反转片来说,是“入射光通量/透射光通量=10的2次方=100”,也就是说,有
1/100的光线透过;对照片来说,就是有1/100的光线被反射回来。在这两种情况下,颜色都很黑。
总的来说:密度越高,颜色越黑。
假如我们在反转片上测出最低密度为0.02(透明的片基)、最高密度为3.5(最黑的点),在照片
上测出最低密度为0.01(白色的相纸)、最高密度为2.0(最黑的点),这意味着什么呢?
从最低密度来看,反转片的片基允许“1/(10的0.02次方)=95%”的光线透过,白色相纸将“1/
(10的0.01次方)=98%”的光线反射,如果认为反转片的片基是白色的(因为它扫描后得到的就是白
色),那么反转片和照片的白场差不多。
从最高密度来看,反转片最黑的点允许“1/(10的3.5次方)=0.03%”的光线透过,照片上最黑的
点则将“1/(10的2.0次方)=1%”的光线反射,它们的黑场在光通量上有33倍的差别。
正是由于反转片的黑场可以更黑,暗部才可以有更丰富的明暗变化。
但有些原稿的最低密度不会那么接近0,比如某种黄色的纸,它的最低密度是0.5,那么仅仅看最高
密度就不足以判断明暗变化的幅度。这时要看最高密度和最低密度之间的差值。
最高密度和最低密度之间的差值叫“动态密度范围”,这就是通常所说的“反差”。这是衡量原稿
品质的一个重要指标,这个数值越大,明暗变化就可以越丰富,细节的表现力也就越强。
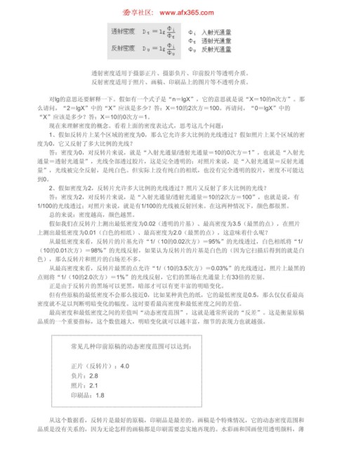
常见几种印前原稿的动态密度范围可以达到:
正片(反转片):4.0
负片:2.8
照片:2.1
印刷品:1.8
从这个数据看,反转片是最好的原稿,印刷品是最差的。画稿是个特殊情况,它的动态密度范围和
品质是没有关系的,因为无论怎样的画稿都是印刷需要忠实地再现的。水彩画和国画使用透明颜料,薄
https://www.antssoft.com/5-2.htm 2009-5-9

