Page 425 - 40天成为资深设计师-936页
P. 425
油墨的种类
ιٳཚഠ XXX BGY DPN 页码,1/6
油墨的种类
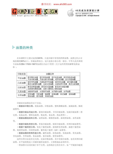
在本课程中主要讨论的CMYK,只是印刷中常用的四种油墨。虽然它们占市
场份额的90%以上,但就品种而言,这只是很小很小的一部分。中华人民共和国
专业标准ZBA 17005-1987将油墨分为以下类型(关于这些类型的解释见附录
3):
印刷业对油墨还有以下分法:
·根据承印物分类:纸张油墨、印铁油墨、塑料薄膜油墨、玻璃油墨、陶瓷
油墨等。
·根据印刷品用途分类:新闻印刷油墨、书刊印刷油墨、包装印刷油墨(香
皂类、化妆品类、塑料包装类、铁皮类、食品类、药品类等)。
·根据油墨连结料分类:油型油墨、树脂型油墨、溶剂型油墨、水性油墨
等。
·根据印刷机类型分类:单张印刷油墨、轮转印刷油墨、丝网印刷油墨等。
·根据干燥类型分类:氧化干燥型油墨、溶剂挥发型油墨、渗透干燥型油
墨、热固型油墨、冷固型油墨、紫外线干燥型(UV)油墨等。
·根据油墨的特殊性能分类:磁性油墨、防伪油墨、发泡油墨、荧光油墨、
导电油墨、芳香油墨、食品油墨、复印油墨、软管油墨等。
这些分类方法是有交叉的,比如印铁油墨,其中有胶印油墨,也有丝网印刷
油墨,在平面的铁皮上印刷时通常是胶印,立体铁制品必须丝印。
一种油墨可以同时属于多个分类,这体现在它的全名中。如“平版胶印耐蒸
https://www.antssoft.com/9-3.htm 2009-5-9

