Page 924 - 40天成为资深设计师-936页
P. 924
附录6:丝网印刷
ιٳཚഠ XXX BGY DPN 页码,4/16
钉一处都要先拉紧,可借助绷网手钳,有的网框上有凹槽,钉好后可把楔条压入槽中,
将丝网绷得更紧,最后还可刷上粘网胶(聚乙烯醇缩醛胶、清漆等)。不过即使这样操
作,也不能保正均匀的张力。
·机械绷网:有多种机械绷网机,在网框的四边各有一排夹子,夹住丝网,通过螺
杆等机械部件拉动网夹,把网绷紧,然后用粘网胶把丝网固定住。为了提高金属网框的
粘网强度,在粘网前还可用丙酮、乙醇或精练汽油清洗网框上要粘网的部分,并用粗砂
纸或砂轮打毛。
·气动绷网:利用压缩空气拉动网夹,用张力计测量丝网各处的张力,然后用粘网
胶固网。
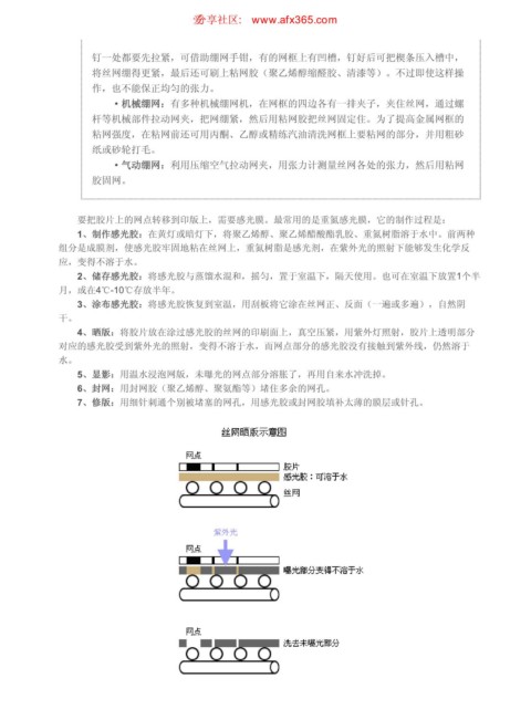
要把胶片上的网点转移到印版上,需要感光膜。最常用的是重氮感光膜,它的制作过程是:
1、制作感光胶:在黄灯或暗灯下,将聚乙烯醇、聚乙烯醋酸酯乳胶、重氮树脂溶于水中。前两种
组分是成膜剂,使感光胶牢固地粘在丝网上,重氮树脂是感光剂,在紫外光的照射下能够发生化学反
应,变得不溶于水。
2、储存感光胶:将感光胶与蒸馏水混和,摇匀,置于室温下,隔天使用。也可在室温下放置1个半
月,或在4℃-10℃存放半年。
3、涂布感光胶:将感光胶恢复到室温,用刮板将它涂在丝网正、反面(一遍或多遍),自然阴
干。
4、晒版:将胶片放在涂过感光胶的丝网的印刷面上,真空压紧,用紫外灯照射,胶片上透明部分
对应的感光胶受到紫外光的照射,变得不溶于水,而网点部分的感光胶没有接触到紫外线,仍然溶于
水。
5、显影:用温水浸泡网版,未曝光的网点部分溶胀了,再用自来水冲洗掉。
6、封网:用封网胶(聚乙烯醇、聚氨酯等)堵住多余的网孔。
7、修版:用细针刺通个别被堵塞的网孔,用感光胶或封网胶填补太薄的膜层或针孔。
https://www.antssoft.com/f6.htm 2009-5-9

