Basic HTML Version
Table of Contents
View Full Version
Page 54 - 从设计到印刷-Illustrator CS5平面设计师必读
P. 54
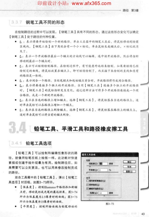
ႆభഡ࠹ཬᅟğXXX BGY DPN
49
50
51
52
53
54
55
56
57
58
59