Page 85 - e-PENGURUSAN SKULWAYS 2020
P. 85
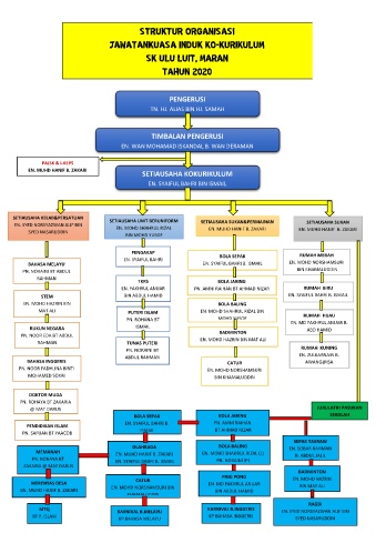
STRUKTUR ORGANISASI
JAWATANKUASA INDUK KO-KURIKULUM
SK ULU LUIT, MARAN
TAHUN 2020
PENGERUSI
TN. HJ. ALIAS BIN HJ. SAMAH
TIMBALAN PENGERUSI
EN. WAN MOHAMAD ISKANDAL B. WAN DERAMAN
PAJSK & i-KEPS
EN. MUHD HANIF B. ZAKARI SETIAUSAHA KOKURIKULUM
EN. SYAIFUL BAHRI BIN ISMAIL
SETIAUSAHA KELAB&PERSATUAN SETIAUSAHA UNIT BERUNIFORM SETIAUSAHA SUKAN&PERMAINAN
EN. SYED NORSYAZWAN ALIF BIN EN. MUHD HANIF B. ZAKARI SETIAUSAHA SUKAN
SYED NASARUDDIN EN. MOHD SHAHRUL RIZAL EN. MUHD HANIF B. ZAKARI
BIN MOHD YUSOF
PENGAKAP RUMAH MERAH
EN. SYAIFUL BAHRI BOLA SEPAK
BAHASA MELAYU EN. SYAIFUL BAHRI B. ISMAIL EN. MOHD NORSHAMSURI
PN. NORAINI BT ABDUL BIN KHAMALUDDIN
RAHMAN TKRS BOLA JARING
EN. FAKHRUL ANUAR PN. AMNI RAIHAN BT AHMAD NIZAR RUMAH BIRU
STEM BIN ABDUL HAMID EN. SYAIFUL BAHRI B. ISMAIL
EN. MOHD HAZRIN BIN BOLA BALING
MAT ALI PUTERI ISLAM EN. MOHD SHAHRUL RIZAL BIN RUMAH HIJAU
PN. ROHANA BT MOHD YUSOF EN. MD FAKHRUL ANUAR B.
RUKUN NEGARA ISMAIL ABD HAMID
BADMINTON
PN. NOOR EDA BT ABDUL EN. MOHD HAZRIN BIN MAT ALI
RAHMAN TUNAS PUTERI
PN. NORAINI BT RUMAH KUNING
ABDUL RAHMAN EN. ZULKARNAIN B.
BAHASA INGGERIS CATUR AWANG@ISA
PN. NOOR FADHLINA BINTI EN. MOHD NORSHAMSURI
MOHAMED SOKRI BIN KHAMALUDDIN
DOKTOR MUDA
PN. ROHAYA BT ZAKARIA
@ MAT DARUS JURULATIH PASUKAN
BOLA SEPAK BOLA JARING SEKOLAH
PENDIDIKAN ISLAM EN. SYAIFUL BAHRI B. PN. AMNI RAIHAN
PN. SAFUAN BT YAACOB ISMAIL BT AHMAD NIZAR
SEPAK TAKRAW
OLAHRAGA BOLA BALING
MEMANAH EN. MUHD HANIF B. ZAKARI EN. MOHD SHAHRUL RIZAL (L) EN. SOBAR RAHMAN
B. ABDUL JALIL
PN. ROHAYA BT EN. SYAIFUL BAHRI B. ISMAIL PN. NORAINI (P)
ZAKARIA @ MAT DARUS
BADMINTON
PING PONG
MERENTAS DESA CATUR EN. MD FAKHRUL ANUAR EN. MOHD HAZRIN
BIN MAT ALI
EN. MUHD HANIF B. ZAKARI EN. MOHD NORSHAMSURI BIN BIN ABDUL HAMID
KHAMALUDDIN
RAGBI
MTQ KARNIVAL B.MELAYU KARNIVAL B.INGGERIS EN. SYED NORSYAZWAN ALIF BIN
KP P. ISLAM KP BAHASA MELAYU KP BAHASA INGGERIS SYED NASARUDDIN

