Page 16 - Buku Tutorial Bab 2
P. 16

BAB





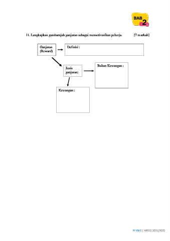
                   11. Lengkapkan gambarajah ganjaran sebagai memotivasikan pekerja.           [7 markah]



                             Ganjaran           Definisi :
                             (Reward)



                                                                     Bukan Kewangan :
                                               Jenis
                                               ganjaran:




                                          Kewangan :








































                                                                                              PP.KMS | AP015 2021/2022
   11   12   13   14   15   16   17   18   19   20   21