Page 10 - ARCHITECTURE SITE PRACTICE
P. 10

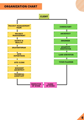
ORGANIZATION CHART







                                                          CLIENT







             PROJECT MANAGEMENT                                                       CONSULTANT
                        TEAM




                      PROJECT                                                          ARCHITECT
                   MANAGEMENT



                      SAFETY &                                                          ENGINEER
                       HEALTH



                  DRAUGHTSMAN                                                           QUANTITY
                                                                                       SURYVEYOR



                         SITE                                                       LAND SURVEYOR
                    SUPERVISOR




                     SITE CLERK                                                      TOWN PLANNER



                      RESIDENT
                     ARCHITECT

                     TECHNICAL
                     ASSISTANT





                                             INSPECTOR              CLERK
                                              OF WORK              OF WORK
























                                                                                                                     6
   5   6   7   8   9   10   11   12   13   14   15