Page 18 - Al-Quran_Hadist_Kelas_9__KSKK_2020_pdf_Neat
P. 18
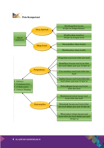
Peta Kompetensi
Mendengarkan bacaan
Al-Qur‟an dengan khusyu‟
Sikap Spiritual
Membiasakan membaca
SIKAP Al-Qur‟an dengan benar
DISIPLIN
Menampilkan sikap disiplin
Sikap Sosial
Membiasakan sikap disiplin
Pengertian mad lazim kilmi dan harfi
Identifikasi bacaan mad lazim kilmi
dan harfi dalam ayat-ayat Al-Qur‟an
Pengetahuan
Cara membaca mad lazim kilmi dan
harfi
Analisa bacaan mad lazim kilmi dan
1. Literacy harfi dalam ayat-ayat Al-Qur‟an
2. Communication
3. Collaboration Perbandingan bacaan mad lazim
4. Critical Thinking kilmi dan harfi
Mendemonstrasikan bacaan mad
lazim kilmi dan harfi
Keterampilan Menyimak bacaan mad lazim kilmi
dan harfi dalam ayat-ayat Al-Qur‟an
Menerapkan hukum bacaan mad
lazim kilmi dan harfi dalam ayat-ayat
Al-Qur‟an
4 AL-QUR’AN HADIS KELAS IX

