Page 37 - Al-Quran_Hadist_Kelas_9__KSKK_2020_pdf_Neat
P. 37
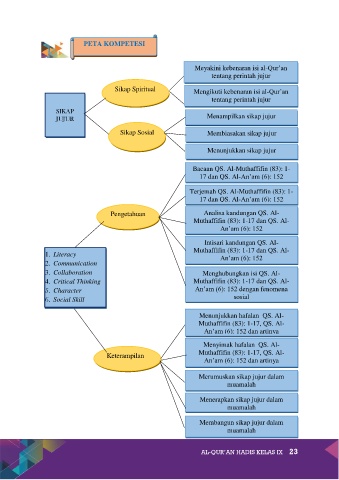
PETA KOMPETESI
Meyakini kebenaran isi al-Qur‟an
tentang perintah jujur
PETA KOMPETESI
Sikap Spiritual Mengikuti kebenaran isi al-Qur‟an
Meyakini kebenaran isi al-Qur‟an
tentang perintah jujur
tentang perintah jujur
SIKAP Sikap Spiritual
JUJUR PETA KOMPETESI Menampilkan sikap jujur
Meyakini kebenaran isi al-Qur‟an
Mengikuti kebenaran isi al-Qur‟an
Sikap Sosial Membiasakan sikap jujur
tentang perintah jujur
tentang perintah jujur
Sikap Spiritual Menampilkan sikap jujur
Menunjukkan sikap jujur
SIKAP PETA KOMPETESI Meyakini kebenaran isi al-Qur‟an
Sikap Sosial
Membiasakan sikap jujur
tentang perintah jujur
Mengikuti kebenaran isi al-Qur‟an
JUJUR Sikap Spiritual Bacaan QS. Al-Muthaffifin (83): 1-
Menampilkan sikap jujur
tentang perintah jujur
Menunjukkan sikap jujur
17 dan QS. Al-An‟am (6): 152
Sikap Sosial Membiasakan sikap jujur
Terjemah QS. Al-Muthaffifin (83): 1-
Menampilkan sikap jujur
17 dan QS. Al-An‟am (6): 152
Menunjukkan sikap jujur
Mengikuti kebenaran isi al-Qur‟an
SIKAP Bacaan QS. Al-Muthaffifin (83): 1-
tentang perintah jujur
Membiasakan sikap jujur
JUJUR Sikap Sosial 17 dan QS. Al-An‟am (6): 152
Pengetahuan Analisa kandungan QS. Al-
Muthaffifin (83): 1-17 dan QS. Al-
Menunjukkan sikap jujur
Terjemah QS. Al-Muthaffifin (83): 1-
An‟am (6): 152
17 dan QS. Al-An‟am (6): 152
Bacaan QS. Al-Muthaffifin (83): 1-
Pengetahuan 17 dan QS. Al-An‟am (6): 152
Intisari kandungan QS. Al-
SIKAP Muthaffifin (83): 1-17 dan QS. Al-
Analisa kandungan QS. Al-
1. Literacy Terjemah QS. Al-Muthaffifin (83): 1-
JUJUR
An‟am (6): 152
2. Communication Pengetahuan Muthaffifin (83): 1-17 dan QS. Al-
17 dan QS. Al-An‟am (6): 152
An‟am (6): 152
3. Collaboration Bacaan QS. Al-Muthaffifin (83): 1-
Menghubungkan isi QS. Al-
17 dan QS. Al-An‟am (6): 152
4. Critical Thinking Muthaffifin (83): 1-17 dan QS. Al-
An‟am (6): 152 dengan fenomena
5. Character Pengetahuan Terjemah QS. Al-Muthaffifin (83): 1-
Analisa kandungan QS. Al-
Simpulan kandungan QS. Al-
sosial
6. Social Skill 17 dan QS. Al-An‟am (6): 152
Muthaffifin (83): 1-17 dan QS. Al-
Muthaffifin (83): 1-17 dan QS. Al-
An‟am (6): 152
An‟am (6): 152
Menunjukkan hafalan QS. Al-
7. Literacy Muthaffifin (83): 1-17, QS. Al-
Menghubungkan isi QS. Al-
8. Communication Muthaffifin (83): 1-17 dan QS. Al-
An‟am (6): 152 dan artinya
Analisa kandungan QS. Al-
An‟am (6): 152 dengan fenomena
9. Collaboration Muthaffifin (83): 1-17 dan QS. Al-
Menyimak hafalan QS. Al-
sosial
10. Critical Muthaffifin (83): 1-17, QS. Al-
Simpulan kandungan QS. Al-
An‟am (6): 152
Menunjukkan hafalan QS. Al-
Thinking Keterampilan Muthaffifin (83): 1-17 dan QS. Al-
An‟am (6): 152 dan artinya
An‟am (6): 152
11. Character Muthaffifin (83): 1-17, QS. Al-
Menghubungkan isi QS. Al-
An‟am (6): 152 dan artinya
12. Social Skill Muthaffifin (83): 1-17 dan QS. Al-
Merumuskan sikap jujur dalam
Keterampilan
muamalah
Mendengarkan hafalan QS. Al-
An‟am (6): 152 dengan fenomena
Muthaffifin (83): 1-17, QS. Al-
sosial
13. Literacy Menunjukkan hafalan QS. Al-
Menerapkan sikap jujur dalam
An‟am (6): 152 dan artinya
Simpulan kandungan QS. Al-
Muthaffifin (83): 1-17, QS. Al-
14. Communic Keterampilan Muthaffifin (83): 1-17 dan QS. Al-
muamalah
Merumuskan sikap jujur dalam
An‟am (6): 152 dan artinya
ation Menghubungkan isi QS. Al-
muamalah
An‟am (6): 152
Membangun sikap jujur dalam
15. Collaborat Muthaffifin (83): 1-17 dan QS. Al-
Mendengarkan hafalan QS. Al-
muamalah
Menerapkan sikap jujur dalam
ion Keterampilan An‟am (6): 152 dengan fenomena
Muthaffifin (83): 1-17, QS. Al-
Menunjukkan hafalan QS. Al-
muamalah
An‟am (6): 152 dan artinya
16. Critical Merumuskan sikap jujur dalam
sosial
Muthaffifin (83): 1-17, QS. Al-
muamalah
Thinking Membangun sikap jujur dalam
AL-QUR’AN HADIS KELAS IX 23
An‟am (6): 152 dan artinya
17. Character muamalah
Menerapkan sikap jujur dalam
18. Social Skill Mendengarkan hafalan QS. Al-
muamalah
Merumuskan sikap jujur dalam
Muthaffifin (83): 1-17, QS. Al-
An‟am (6): 152 dan artinya
muamalah

