Page 59 - Al-Quran_Hadist_Kelas_9__KSKK_2020_pdf_Neat
P. 59
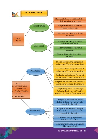
PETA KOMPETESI
Meyakini kebenaran isi Hadis bahwa
Allah mencintai orang jujur
PETA KOMPETESI
Sikap Spiritual Mengikuti kebenaran isi Hadis
Meyakini kebenaran isi Hadis bahwa
tentang perintah jujur
Allah mencintai orang jujur
Sikap Spiritual Menunjukkan sikap jujur dalam
PETA KOMPETESI Meyakini kebenaran isi Hadis bahwa
muamalah
Mengikuti kebenaran isi Hadis
Allah mencintai orang jujur
SIKAP tentang perintah jujur
JUJUR Sikap Spiritual Menampilkan sikap jujur dalam
kehidupan sehari-hari bahwa
Menunjukkan sikap jujur dalam
Meyakini kebenaran isi Hadis
Allah mencintai orang jujur
Sikap Sosial
muamalah
PETA KOMPETESI Mengikuti kebenaran isi Hadis
Sikap Spiritual Membiasakan sikap jujur dalm
muamalah
tentang perintah jujur
SIKAP Menampilkan sikap jujur dalam
kehidupan sehari-hari
JUJUR Sikap Sosial Menunjukkan sikap jujur dalam
Menunjukkan sikap jujur dalam
muamalah
muamalah
Mengikuti kebenaran isi Hadis
Membiasakan sikap jujur dalm
tentang perintah jujur
muamalah
Menampilkan sikap jujur dalam
Sikap Sosial Bacaan hadis riwayat Baihaqi dan
kehidupan sehari-hari
Menunjukkan sikap jujur dalam
SIKAP hadis riwayat Tirmidzi tentang jujur
Menunjukkan sikap jujur dalam
muamalah
JUJUR Membiasakan sikap jujur dalm
muamalah
Sikap Sosial Terjemahan hadis riwayat Baihaqi &
muamalah
Menampilkan sikap jujur dalam
Pengetahuan hadis riwayat Tirmidzi tentang jujur
Bacaan hadis riwayat Baihaqi dan
kehidupan sehari-hari
Menunjukkan sikap jujur dalam
hadis riwayat Tirmidzi tentang jujur
Analisa isi hadis riwayat Baihaqi &
muamalah
Membiasakan sikap jujur dalm
SIKAP Pengetahuan hadis riwayat Tirmidzi tentang jujur
Terjemahan hadis riwayat Baihaqi &
muamalah
JUJUR hadis riwayat Tirmidzi tentang jujur
Bacaan hadis riwayat Baihaqi dan
Simpulan isi hadis riwayat Baihaqi &
Menunjukkan sikap jujur dalam
1. Literacy hadis riwayat Tirmidzi tentang jujur
hadis riwayat Tirmidzi tentang jujur
Analisa isi hadis riwayat Baihaqi &
muamalah
2. Communication Pengetahuan hadis riwayat Tirmidzi tentang jujur
3. Collaboration Terjemahan hadis riwayat Baihaqi &
Menghubungkan isi hadis riwayat
hadis riwayat Tirmidzi tentang jujur
Bacaan hadis riwayat Baihaqi dan
Baihaqi & hadis riwayat Tirmidzi
4. Critical Thinking Simpulan isi hadis riwayat Baihaqi &
hadis riwayat Tirmidzi tentang jujur
hadis riwayat Tirmidzi tentang jujur
5. Character Pengetahuan tentang jujur dengan fenomena sosial
Analisa isi hadis riwayat Baihaqi &
6. Social Skill Terjemahan hadis riwayat Baihaqi &
hadis riwayat Tirmidzi tentang jujur
Menunjukkan hafalan hadis riwayat
hadis riwayat Tirmidzi tentang jujur
Menghubungkan isi hadis riwayat
Simpulan isi hadis riwayat Baihaqi &
Baihaqi & hadis riwayat Tirmidzi
7. Literacy hadis riwayat Tirmidzi tentang jujur
Baihaqi & hadis riwayat Tirmidzi
Analisa isi hadis riwayat Baihaqi &
tentang jujur dan artinya
8. Communication tentang jujur dengan fenomena sosial
hadis riwayat Tirmidzi tentang jujur
9. Collaboration Menyimak hafalan hadis riwayat
10. Critical Keterampilan Simpulan isi hadis riwayat Baihaqi &
Baihaqi & hadis riwayat Tirmidzi
Menunjukkan hafalan hadis riwayat
Menghubungkan isi hadis riwayat
Thinking hadis riwayat Tirmidzi tentang jujur
tentang jujur dan artinya
Baihaqi & hadis riwayat Tirmidzi
Baihaqi & hadis riwayat Tirmidzi
11. Character tentang jujur dengan fenomena sosial
tentang jujur dan artinya
12. Social Skill Keterampilan Menerapkan sikap jujur dalam
kehidupan sehari-hari
Mendengarkan hafalan hadis riwayat
Baihaqi & hadis riwayat Tirmidzi
Menunjukkan hafalan hadis riwayat
Menghubungkan sikap jujur dengan
Menghubungkan isi hadis riwayat
13. Literacy Keterampilan Baihaqi & hadis riwayat Tirmidzi
tentang jujur dan artinya
isi kandungan hadis
Menerapkan sikap jujur dalam
14. Communic Baihaqi & hadis riwayat Tirmidzi
tentang jujur dan artinya
kehidupan sehari-hari
ation tentang jujur dengan fenomena sosial
AL-QUR’AN HADIS KELAS IX 45
Menghubungkan sikap jujur dengan
15. Collaborat Mendengarkan hafalan hadis riwayat
Keterampilan
isi kandungan hadis
Baihaqi & hadis riwayat Tirmidzi
ion Menunjukkan hafalan hadis riwayat
Menerapkan sikap jujur dalam
tentang jujur dan artinya
16. Critical Baihaqi & hadis riwayat Tirmidzi
kehidupan sehari-hari
tentang jujur dan artinya

