Page 85 - Al-Quran_Hadist_Kelas_9__KSKK_2020_pdf_Neat
P. 85
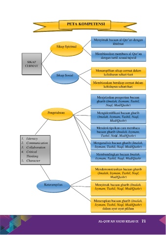
PETA KOMPETENSI
PETA KOMPETENSI
Menyimak bacaan al-Qur‟an dengan
khidmat
Sikap Spiritual
PETA KOMPETENSI
Membiasakan membaca al-Qur‟an
dengan tartil sesuai tajwid
Sikap Spiritual Mendengarkan bacaan al-Qur‟an
SIKAP dengan khidmat
CERMAT PETA KOMPETENSI
Menampilkan sikap cermat dalam
Sikap Spiritual Membiasakan membaca al-Qur‟an
kehidupan sehari-hari
Sikap Sosial Mendengarkan bacaan al-Qur‟an
dengan tartil sesuai tajwid
dengan khidmat
Membiasakan bersikap cermat dalam
SIKAP Sikap Spiritual
kehidupan sehari-hari
CERMAT Sikap Sosial Menampilkan sikap cermat dalam
Membiasakan membaca al-Qur‟an
kehidupan sehari-hari
Mendengarkan bacaan al-Qur‟an
dengan tartil sesuai tajwid
Menjelaskan pengertian bacaan
dengan khidmat
Membiasakan bersikap cermat dalam
Sikap Sosial gharib (Imalah, Isymam, Tashil,
kehidupan sehari-hari
Menampilkan sikap cermat dalam
Naql, Mad/Qashr)
SIKAP Membiasakan membaca al-Qur‟an
kehidupan sehari-hari
CERMAT dengan tartil sesuai tajwid
Pengetahuan Mengidentifikasi bacaan gharib
Sikap Sosial
(Imalah, Isymam, Tashil, Naql,
Membiasakan bersikap cermat dalam
Menjelaskan pengertian bacaan
kehidupan sehari-hari
Menampilkan sikap cermat dalam
Mad/Qashr)
gharib (Imalah, Isymam, Tashil,
kehidupan sehari-hari
Pengetahuan Naql, Mad/Qashr)
SIKAP Mendeskripsikan cara membaca
bacaan gharib (Imalah, Isymam,
CERMAT Membiasakan bersikap cermat dalam
kehidupan sehari-hari
Tashil, Naql, Mad/Qashr)
1. Literacy Pengetahuan Menjelaskan pengertian bacaan
Mengidentifikasi bacaan gharib
gharib (Imalah, Isymam, Tashil,
(Imalah, Isymam, Tashil, Naql,
2. Communication Menganalisis bacaan gharib (Imalah,
Naql, Mad/Qashr)
Mad/Qashr)
3. Collaboration Isymam, Tashil, Naql, Mad/Qashr)
4. Critical Pengetahuan
Mendeskripsikan cara membaca
Thinking Membandingkan bacaan Imalah,
Menjelaskan pengertian bacaan
bacaan gharib (Imalah, Isymam,
5. Character Isymam, Tashil, Naql, Mad/Qashr
gharib (Imalah, Isymam, Tashil,
Tashil, Naql, Mad/Qashr)
Mengidentifikasi bacaan gharib
Naql, Mad/Qashr)
6. Social Skill Menganalisis bacaan gharib (Imalah,
(Imalah, Isymam, Tashil, Naql, b
Mendemonstrasikan bacaan ghari
Isymam, Tashil, Naql, Mad/Qashr)
Mad/Qashr)
(Imalah, Isymam, Tashil, Naql,
7. Literacy Membandingkan bacaan Imalah,
Mad/Qashr)
8. Communication Isymam, Tashil, Naql, Mad/Qashr
Mendeskripsikan cara membaca
bacaan gharib (Imalah, Isymam,
Keterampilan
9. Collaboration Menyimak bacaan gharib (Imalah,
Tashil, Naql, Mad/Qashr)
Isymam, Tashil, Naql, Mad/Qashr)
10. Critical Menganalisis bacaan gharib (Imalah,
Mendemonstrasikan bacaan gharib
Mengidentifikasi bacaan gharib )
Isymam, Tashil, Naql, Mad/Qashr
(Imalah, Isymam, Tashil, Naql,
Thinking (Imalah, Isymam, Tashil, Naql,
Mad/Qashr)
11. Character Keterampilan Membandingkan bacaa
Mad/Qashr) n Imalah,
Menerapkan bacaan gharib (Imalah,
12. Social Skill Isymam, Tashil, Naql, Mad/Qashr
Isymam, Tashil, Naql, Mad/Qashr)
Mendengarkan bacaan gharib
Mendeskripsikan cara membaca
dalam ayat-ayat pilihan
Mendemonstrasikan bacaan gharib
Keterampilan Menganalisis bacaan gharib (Imalah,
bacaan gharib (Imalah, Isymam,
(Imalah, Isymam, Tashil, Naql,
13. Literacy Isymam, Tashil, Naql, Mad/Qashr)
(Imalah, Isymam, Tashil, Naql,
Tashil, Naql, Mad/Qashr)
Mad/Qashr)
14. Communication Mad/Qashr)
n ba
Im
ka
a
a
n
c
ah,
ndi
ng
ba
e
m
al
15. Collaboration M AL-QUR’AN HADIS KELAS IX 71
Keterampilan
Isymam, Tashil, Naql, Mad/Qashr
16. Critical Menerapkan bacaan gharib (Imalah,
Mendemonstrasikan bacaan gharib
Thinking Isymam, Tashil, Naql, Mad/Qashr)
Mendengarkan bacaan gharib
dalam ayat-ayat pilihan
17. Character (Imalah, Isymam, Tashil, Naql,

