Page 67 - T2 NOTA PENDIDIKAN ISLAM KSSM
P. 67
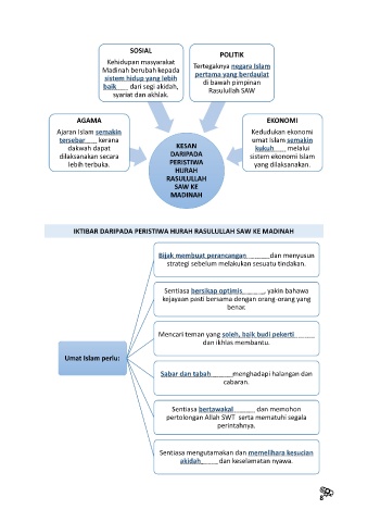
SOSIAL
POLITIK
Kehidupan masyarakat
Tertegaknya negara Islam
Madinah berubah kepada
sistem hidup yang lebih pertama yang berdaulat
baik dari segi akidah, di bawah pimpinan
syariat dan akhlak. Rasulullah SAW
AGAMA EKONOMI
Ajaran Islam semakin Kedudukan ekonomi
tersebar kerana umat Islam semakin
dakwah dapat KESAN kukuh melalui
dilaksanakan secara DARIPADA sistem ekonomi Islam
lebih terbuka. PERISTIWA yang dilaksanakan.
HIJRAH
RASULULLAH
SAW KE
MADINAH
IKTIBAR DARIPADA PERISTIWA HIJRAH RASULULLAH SAW KE MADINAH
Bijak membuat perancangan dan menyusun
strategi sebelum melakukan sesuatu tindakan.
Sentiasa bersikap optimis , yakin bahawa
kejayaan pasti bersama dengan orang-orang yang
benar.
Mencari teman yang soleh, baik budi pekerti .
dan ikhlas membantu.
Umat Islam perlu:
Sabar dan tabah menghadapi halangan dan
cabaran.
Sentiasa bertawakal dan memohon
pertolongan Allah SWT serta mematuhi segala
perintahnya.
Sentiasa mengutamakan dan memelihara kesucian
akidah dan keselamatan nyawa.
8

