Page 56 - BUKU PENGURUSAN DAN TAKWIM SK GEMEREH 2021
P. 56
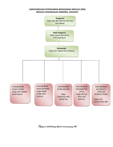
JAWATANKUASA PENTAKSIRAN BERASASKAN SEKOLAH (PBS)
SEKOLAH KEBANGSAAN GEMEREH, SEGAMAT
Pengerusi
Cikgu Haji Abd Rahman Bin Ibas
Guru Besar
Naib Pengerusi
Cikgu Hassan Bin Aman
GPK Kurikulum
Setiausaha
Cikgu Nor Fadzlen Binti Mahad
PENTAKSIRAN PENTAKSIRAN PENTAKSIRAN PENTAKSIRAN PENTAKSIRAN
PUSAT (UPSR) SEKOLAH (PBD) PAJSK (SEGAK) PSIKOMETRIK ALTERNATIF
Cikgu Nor Fadzlen Cikgu Mohd (PPsi) SEKOLAH
Binti Mahad Shahrel Bin Cikgu Cikgu Siti Nur RENDAH (PASR)
Lokman Zulkharnain Bin Binti Abd
Mohd Tap Rahman Cikgu Umi
Kalsom Binti Abu
“Kejayaan tidak datang kepada manusia yang leka”

