Page 233 - Installation Manual - GenII DTS
P. 233

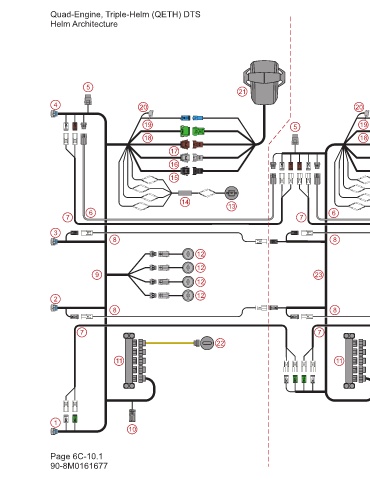
Quad-Engine, Triple-Helm (QETH) DTS
                  Helm Architecture












                              5
                                                                                21                                                                     21                                                                    21
                   4                           20                                                                      20                                                                   20


                                                 19                                               5                     19                                                    5               19

                                                 18                                                                     18                                                                    18

                                                         17                                                                      17                                                                    17
                                                         16                                                                      16                                                                    16

                                                         15                                                                      15                                                                    15
                                                                                                                                                                           X
                                                                                                                                                                          24
                                                             14                                                                     14                                                                    14
                                                                            13                                                                      13                    24                                              13
                              6                                                                                6                                                           X
                       7                                                                            7


                   3
                                      8                                                                        8

                                                                  12

                                                                  12
                                 9                                                                       23                                                                         26
                                                                  12
                                                                  12
                   2
                                      8                                                                        8



                            7                                                                             7
                                                                                                                                                                           X
                                                                         22                                                                                               24

                                                                                                                                                                          24 25
                                       11                                                                       11                                                         X   H       11











                   1
                                            10



                  Page 6C-10.1
                  90-8M0161677                                                                                                                                                                                                           71195
   228   229   230   231   232   233   234   235   236   237   238