Page 7 - pathology_services_handbook_5th_edition_2018
P. 7
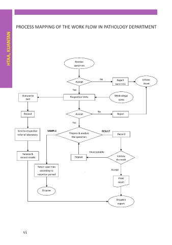
PROCESS MAPPING OF THE WORK FLOW IN PATHOLOGY DEPARTMENT
HTAA, KUANTAN Receive
specimen
No Reject Inform
Accept
specimen Ward
Yes
Outsource Respective Units Medicolegal
test cases
No
Record Accept Reject
Yes
Sent to respective SAMPLE RESULT
referral laboratory Prepare & analyze Record
the specimen results
Unacceptable
Receive &
record results Repeat Validate
the result
Retain specimen
according to Accept
retention period
Print
result
Dispose
Dispatch
report
vi

