Page 144 - Buku Teks ASK Tingkatan 2
P. 144
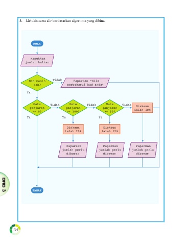
3. Melukis carta alir berdasarkan algoritma yang dibina.
MULA
Masukkan
jumlah belian
Kad masih Tidak Paparkan “Sila
sah? perbaharui kad anda”
Ya
Mata Tidak Mata Tidak Mata Tidak
ganjaran ganjaran ganjaran Diskaun
== 0? >= 100? >= 50? ialah 10%
Ya Ya Ya
Diskaun Diskaun
ialah 20% ialah 15%
Paparkan Paparkan Paparkan
jumlah perlu jumlah perlu jumlah perlu
dibayar dibayar dibayar
TAMAT
BAB 3
134

