Page 148 - Buku Teks ASK Tingkatan 2
P. 148
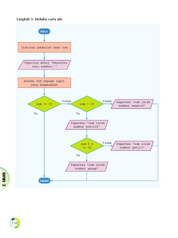
Langkah 3: Melukis carta alir
MULA
Isytihar pemboleh ubah nom
Paparkan mesej “Masukkan
satu nombor: ”
Setkan nom kepada input
yang dimasukkan
Tidak Tidak Paparkan “nom ialah
nom == 0? nom > 0?
nombor negatif”
Ya Ya
Paparkan “nom ialah
nombor positif”
nom % 2 Tidak Paparkan “nom ialah
== 0? nombor ganjil”
Ya
Paparkan “nom ialah
nombor genap”
TAMAT
BAB 3
138

