Basic HTML Version
Table of Contents
View Full Version
Page 17 - รูปเล่มนิเทศติดตาม 2-2564
P. 17
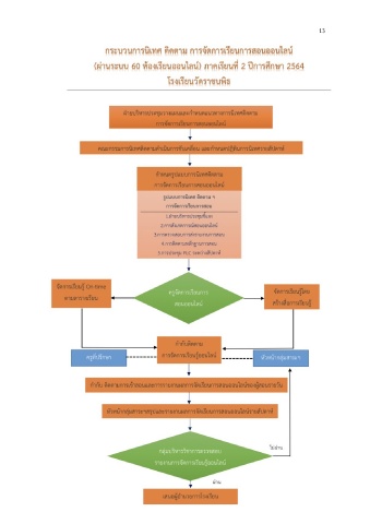
13
12
13
14
15
16
17
18
19
20
21
22