Page 16 - PENGURUSAN PENTADBIRAN 2020
P. 16
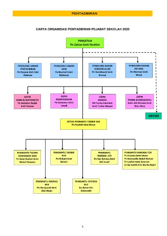
PENTADBIRAN
CARTA ORGANISASI PENTADBIRAN PEJABAT SEKOLAH 2020
PENGETUA
Pn Zaitun binti Ibrahim
PENOLONG KANAN PENOLONG KANAN PENOLONG KANAN PENOLONG KANAN
PENTADBIRAN HEM KOKURIKULUM PETANG
Pn Rosnee binti Abd Pn Noorlaili binti Pn Rossilawati binti Pn Maimun binti
Rahman Mahmud Ahmad Wook
GKPM GKPM GKPM GKPM
SAINS & MATEMATIK KEMANUSIAAN BAHASA TEKNIK &VOKASIONAL
Pn Anisatun Najah Pn Sarbanun binti YM Tunku Hamidah Datin Siti Mariam binti
binti Osman Ismail binti Tunku Ahmad Wan Chek
GBKSM
KETUA PEMBANTU TADBIR N26
Pn Rasidah binti Meon
PEMBANTU TADBIR PEMBANTU TADBIR PEMBANTU PEMBANTU MAKMAL C19
KEWANGAN W29 N19 MAKMAL C22 Pn Hasnita binti Izham
Pn Ainul Nadiah binti Pn Rohani binti Pn Nur Rahayu binti Pn Noorazilla Abdul Wahab
Mohd Parawes Bohari Md Yusuf Pn Latifah binti Selamat
En Ku Harith Fitri bin Ku Rejmi
PEMBANTU OPERASI PEMBANTU OPERASI
N14 N11
Pn Maisyarah binti En Aiman bin
Abd Majid Baharudin
5

