Page 1194 - รวมไฟล์วารสาร ปีที่ 8 ฉบับที่ 1
P. 1194
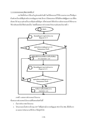
3.2 การออกแบบและพัฒนาซอฟต์แวร ์
ิ
ั
งานวิจัยน้เน้นการใช้งานในรปแบบอัตโนมัต โดยได้ออกแบบไว้ให้ระบบสามารถแก้ไขปญหา
ี
ู
ี
ี
ุ
ี่
์
ู
ี่
ด้วยตัวเองในกรณทอปกรณกระจายสัญญาณ WiFi มอาการไม่ตอบสนอง ซงไม่ต้องอาศัยผู้ดแลระบบ ทต้อง
ึ
่
์
ุ
์
ี
ี่
ิ
ิ
เดนทางไป Reset อปกรณในเวลาทอปกรณมปญหา เพือช่วยลดค่าใช้จ่ายในการเดนทางและท าให้สามารถ
ุ
ั
่
ี
ี่
ิ
์
็
่
ใช้งานอนเทอรเนตได้อย่างต่อเนอง โดยมขั้นตอนการท างานของโปรแกรมดังแสดงในภาพท 4
ื
ภาพท 4 แสดงการท างานของโปรแกรม
ี่
ี
ขั้นตอนการท างานของโปรแกรมมขั้นตอนดังต่อไปน้ ี
ิ
1. เร่มการท างานของโปรแกรม
ิ
2. โปรแกรมจะเร่มท าการสั่ง http GET ไปทอปกรณกระจายสัญญาณ WiFi ด้วย URL เพื่อเปนการ
็
์
ุ
ี่
ิ
ตรวจสอบว่ายังสามารถให้บรการได้อยู่หรอไม่
ื
1175

