Page 795 - SET 1 Koleksi Soalan dan Skema Jawapan SPM KBSM
P. 795

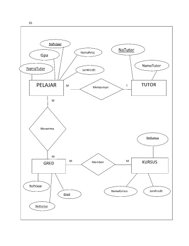
22.





                                 NoPelajar

                                                                              NoTutor
                                                     NamaPelaj
                           Gpa

                                                                                             NamaTutor

                  NamaTutor                           JamKredit




                         PELAJAR                                                             TUTOR
                                            M                Mempunyai             1



                                   M







                           Menerima


                                                                                                NoKursus





                                   M
                                              M              Memberi               M         KURSUS
                             GRED






                      NoPelajar
                                                                         NamaKursus               JamKredit
                                          Gred



                        NoKursus
   790   791   792   793   794   795   796   797   798   799   800